|
School of Medicine Policy Manual
|
This policy is tied to LCME Element 3.6
|
LEARNING ENVIRONMENT AND STUDENT MISTREATMENT PREVENTION POLICY
|
Implementation Date/ Effective Date
|
AY 2001-2002
|
|
Last Reviewed/Update
|
January 17, 2024
|
|
Approved by
|
Executive and Policy Committee
|
|
Initially Approved
|
~2001
|
Purpose
The Ponce Health Sciences University School of Medicine has a responsibility to foster in medical students, postgraduate trainees, faculty, and other staff the development of professional and collegial attitudes needed to provide caring and compassionate healthcare. To nurture these attitudes and promote an effective learning environment, an atmosphere of mutual respect and collegiality among teachers and students is essential. While such an environment is extremely important to the academic mission of the School of Medicine, the diversity of members of the academic community, combined with the intensity of interactions that occur in the healthcare setting, may lead to incidents of inappropriate behavior or mistreatment. The victims and perpetrators of such behavior might include students, pre-clinical and clinical faculty, administrators, fellows, residents, nurses, and other staff.
The purpose of this policy is to outline the PHSU-SOM commitment to a learning environment that is conducive to learning, describe the mistreatment of medical students, and list the steps for reporting mistreatment.
Policy
Preparation for a career in the healthcare profession demands the acquisition of a large fund of knowledge and a host of special skills. It also demands the strengthening of those virtues that are expected in the health provider/patient relationship and that sustain the health profession as a moral enterprise. This policy statement serves both as a pledge and as a reminder to teachers and learners that their conduct in fulfilling their mutual obligations is the medium through which the profession inculcates its ethical values.
PHSU-SOM strives to create a learning environment that is safe for patients and welcoming to learners, where all individuals involved in the healthcare endeavor are treated with respect and are made to feel that they belong.
A positive learning environment for medical students include the following features:
- Treat students with respect. Example behaviors include, but are not limited to, calling the student by name, calling attention to micro-aggressions as a bystander, and apologizing for lapses in professionalism.
- Include students in the team. Example behaviors include, but are not limited to, giving meaningful work, and including in clinical discussions.
- Help students learn. Example behaviors include, but are not limited to, giving real-time feedback, imparting clinical knowledge, and providing learning goals at the beginning of a session/rotation.
Mistreatment includes sexual harassment; discrimination based on race, color, gender, national origin, age, religion, creed, disability, veteran’s status, sexual orientation, gender identity or gender expression; purposeful humiliation, verbal abuse, threats, or other forms of psychological mistreatment; and physical harassment, physical endangerment and/or physical harm.
The following are specific examples of types of mistreatment and are not inclusive
- to speak insultingly or unjustifiably harshly to or about a person
- to ask for sexual favors
- to belittle or humiliate
- to threaten with physical harm
- to physically attack (e.g., hit, slap, kick)
- to require performing personal services (e.g., shopping, babysitting)
- to deliberately and repeatedly be excluded from reasonable learning experiences (faculty, residents, or staff)
- retaliation for making an allegation of mistreatment
- to make a person uncomfortable with respect to age, gender, race, religion, ethnicity, sexual orientation, appearance, or any other personal attribute
Communication and Training on Learning Environment and Student Mistreatment
Education of the medical school community concerning mistreatment serves several purposes. First, it promotes a positive environment for learning, characterized by attitudes of mutual respect and collegiality. Second, it informs persons who believe they have been mistreated about the avenues for reporting incidents. Third, it enables a structure and process for responding to allegations of mistreatment.
Training on Policies and Procedures on Learning Environment and Mistreatment include:
- Medical Students are made aware of policies and procedures at MS1 and MS2 orientations, ongoing class meetings, Introduction to Clinical Practice course before starting clinical phase rotations, and orientations for each core clinical clerkship (MS3 and MS4). Policies and procedures are accessible on each clinical course’s learning management system site and the school’s website, along with an online link through which a student can submit a report of mistreatment anonymously.
- Residents are made aware of the policies and procedures through an annual module coordinated through the Office of the Associate Dean of Medical Education.
- Clinical Department Chairs and Faculty are made aware of policies and procedures annually during meetings with the Dean.
Reporting Mistreatment
Any student, faculty member, or resident who sees or experiences incidents of mistreatment or unprofessional behavior in their learning environment can report the incidents to their immediate supervisor, an associate or assistant dean, the dean, or the vice president for Student Affairs (VPSA). The reporting person is considered the complainant in the case. These reports can be made by email, telephone, or direct conversation, and the person who witnesses or is subject to the alleged offense is invited to submit a written report. There is also an anonymous reporting form available on the website, the student services canvas shell, and the My Campus Portal.
Mistreatment Investigation Procedure
- The VPSA investigates reports of students engaging in or being subjected to mistreatment. The allegation is evaluated and categorized as (1) Title IX related, (2) Unprofessional Behavior1, or (3) Mistreatment Complaint. The first two categories are referred to be addressed by the Title IX Coordinator or the Professionalism Committee, respectively. Cases categorized under mistreatment are managed by the Office of Student Affairs and follow the mistreatment complaint protocol, which includes notification of allegations to the involved parties, investigation process of allegations, the presentation of a resolution proposal, implementation of the resolution proposal, and monitoring of retaliatory actions after the implementation.
- Direct supervisors such as residency program directors, clerkship directors, department chairs, or others may be contacted during the investigation of mistreatment incidents. If the reported behavior is against a direct supervisor, for example, a supervising faculty member, a new supervisor may be assigned to the student.
- Once the VPSA’s investigation is concluded, a description of the alleged incident will be kept in writing and will include a description of any necessary action plan. Cases deemed as dismissed due to being found without merit are kept in the student complaint log as part of the case documentation.
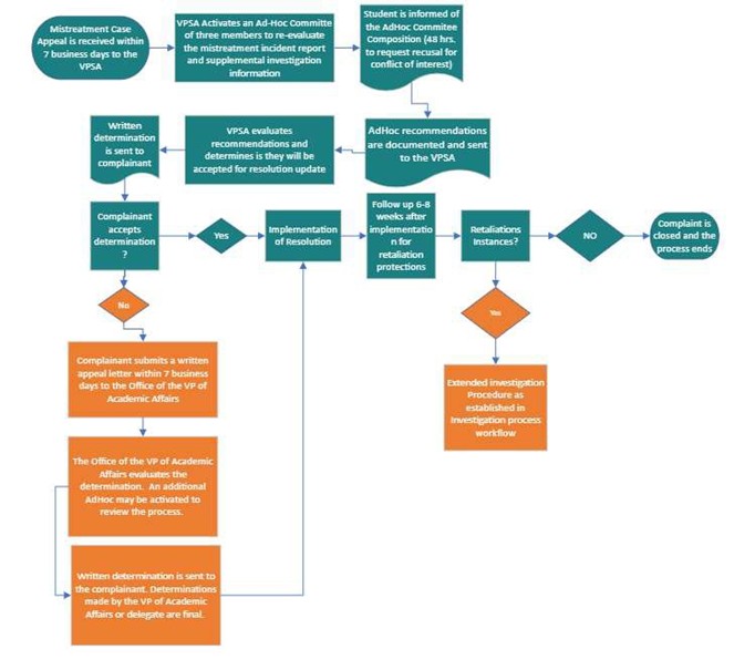
- The action plan is presented to the complainant to ensure it is deemed sufficient to present as a resolution plan. If the complainant does not agree with the proposed resolution, then a three-member Investigation Committee, with faculty, administration, and student representation, is appointed by the VPSA to review the resolution proposal presented and offer further recommendations.
- All parties involved will be informed of the committee’s composition and will have the opportunity to present any disagreement regarding the membership of the committee and the reasons for the challenge. The Investigation Committee will review the information and recommend to the VPSA for further action. The VPSA will inform the student of the recommendations of the Ad-Hoc Committee and revised determination, if applicable. The whole process should be addressed within three months.
- At that point, if the incident is deemed to be resolved, no further action will be taken.
- After receiving the notification from the VPSA, if the student or complainant is unsatisfied with the outcome, the complainant has the right to appeal the decision in writing to the Vice President of Academic Affairs within seven working days. The VP of Academic Affairs will evaluate the appeal and the investigation report, and if the VP of Academic Affairs rejects the appeal, that decision is final. However, if the VP of Academic Affairs does not reject the appeal, an ad hoc committee (with members selected from the faculty, the student body, and/or the administration) is appointed to reevaluate all evidence. That committee has seven working days to submit its report to the VP of Academic Affairs-who will then make a final decision within 48 hours. The decision will be submitted to the parties in writing and considered final.
- Once an incident is considered resolved and closed, the VPSA will make a follow-up on the incident during the next six or eight weeks to ensure that there has been no retribution as a consequence of the report.
1 For this policy, unprofessional behavior policy applies when a student undergoes mistreatment against another student.
Process Flowchart:

Procedure for Investigation:

Procedure for Appeal:

|